民事法みんじほうとは、市民間の権利義務関係及びそれに関する紛争解決を規律する法分野。代表例は民法。 刑法を代表例とする刑事法、憲法や行政法といった領域である公法(狭義の公法)と対置される概念である。

民事法の分類

  • 民事実体法
    • 民法、商法など。
  • 民事手続法
    • 民事訴訟法、人事訴訟法、仲裁法、民事保全法、民事執行法、倒産法など
  • 国際私法

参考文献

  • 「民事法」。https://kotobank.jp/word/民事法。コトバンクより2020年7月2日閲覧。 

関連項目

  • 法 (法学)
  • 法学

我国民事诉讼法完成修改 明年1月1日起施行

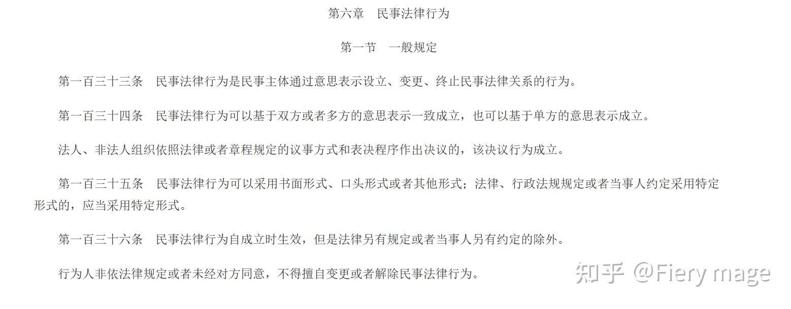
民事法律行为的成立和效力 知乎

中国民商法律网

第三章 民事诉讼法的基本原则 文档之家

2015年度 民事訴訟法講義 1 関西大学法学部教授 栗田 隆 ppt download